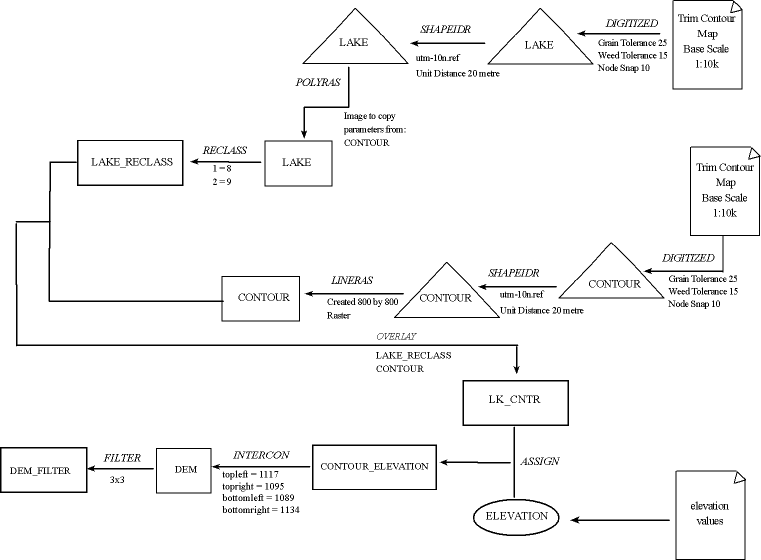
Cartographic Model of DEM_FILTER
Links
Elevation Assign Value
Map of DEM_FILTER
RETURN
to Data Acquisition