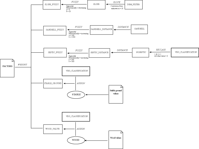
Cartographic Model of Factors

Links

Map of SLOPE_FUZZY
Map of SANDHILL_FUZZY
Map of SEPTIC_FUZZY
Map of STABLE_FUZZY
Map of WOOD_VALUE

FACTORS OUTPUT

RETURN to Spatial Analysis