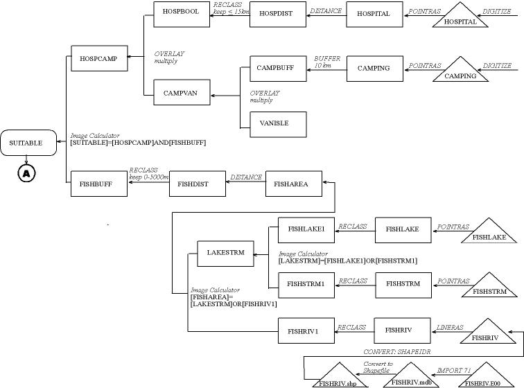
Cartographic Model

This cartographic model is a graphic representation of the procedures within the Idrisi32 system to derive a new location for a provincial campsite. Filenames are provided within symbols, operations are described along flowlines, and connectorsare used to combine the following six cartographic models into one.
 
 
 
 
 
 
 
 
 
 
 
 


 
 


 
 


 

back to project